Capacitive Switch - MS8885B
? Hermetically sealed keys on a keyboard
? Switch for medical applications
? Switch for use in explosive environments
? Vandal proof switches
- Quantity:
- - +
Product Specification
1.General Description:
The integrated circuit MS8885B is a capacitive 8-channel proximity switch that uses a patented (EDISEN) method to detect a change in capacitance on remote sensing plates.
Changes in the static capacitances (as opposed to dynamic capacitance changes) are automatically compensated using continuous auto-calibration. Remote sensing plates (e.g.conductive foil) can be connected to the IC using coaxial cable.
The eight input channels operate independently of each other. There is also a built in option for a matrix arrangement of the sensors (interrupt generation only when two channels are activated simultaneously, suppression of additional channel outputs when two channels are already active).
2.Applications:
? Hermetically sealed keys on a keyboard
? Switch for medical applications
? Switch for use in explosive environments
? Vandal proof switches
? Automotive: Switches in or under the upholstery, leather, handles, mats and glass
? Portable communication & entertainment units
? White goods
? Buildings: Switch in or under carpets, glass or tiles
? Sanitary applications: Use of standard metal sanitary parts (e.g. tap) as switch
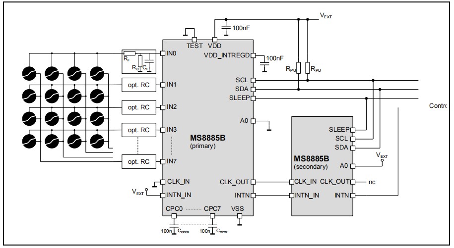
3.Typical application:
4.Features:
? Dynamic proximity switch with 8 sensor channels
? Support for matrix arrangement of sensors
? Direct and latching switch modes
? Digital processing method
? Continuous auto-calibration
? Sensing plates can be connected remotely
? I2C Fast-mode Plus (Fm+) compatible interface
? Interrupt output
? Clock and interrupt cascading for two IC’s possible
? Address LSB can be configured via external pin (two IC’s can be addressed)
? Low-power battery operation possible (IDD ~ 10μA)
? Sleep mode (< 100nA)
? Adjustable response time
? Adjustable sensitivity
? Large voltage operating range (VDD = 2.5 to 5.5V)
? Temperature operating range Tamb = -40°C to 85°C
? Internal voltage regulator
? Available in 5x5mm QFN28 (other packages available for larger quantities)
If you cannot find what you want, you can entrust ISweek to source for you. Just click:
Sourcing ServiceRecommended Products
-
Capacitive Switch
-
Capacitive Switch
-
Legacy Nxp Capacitive Touch Sensors
-
Legacy Nxp Capacitive Touch Sensors
-
Human Body Detector
-
Conductivity Standard Solutions
-
Figaro Pre-calibrated module for carbon dioxide
-
NEMOTO Ion Type Smoke Sensor
-
CO2 sensor 4.34 μm Distributed Feedback (DFB) QCL
-
CO Sensor 4.53 μm Distributed Feedback (DFB) QCL

