Electrochemical carbon monoxide sensor CO Evaluation Module for TGS5042 - EM5042A
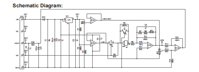
Converts sensor output current to voltage output
Module designed with electrical noise reductionfor stable operation
Anti-polarization circuit during power OFF period
- Model Number: EM5042A
- Quantity:
- - +
Product Specification
The EM5042A evaluation module is designed to perform the testing and evaluation of the electrochemical carbon monoxide sensor TGS5042, which features high selectivity to CO, high repeatability and a long life. This module is useful for evaluating basic performances of TGS5042 gas sensor, and as a reference of application circuit.
Anti-polarization circuit during power OFF period
The TGS5042 CO sensor is placed into the sensor socket.EM5042A goes into normal operation within one minute after first being powered on. If CO gas is not present in ambient conditions, output voltage is 1.0V. If CO gas is present, the output current generated from the TGS5042 sensor(*1) is converted into output voltage. A linear relationship exists between output voltage and CO gas concentration. By measuring in advance the output voltage in a known CO gas concentrations, CO gas concentration can be calculated from the measured output voltage values (*2)(*3).
*1For more details of characteristics and performance of TGS5042 sensor, refer to Technical Information for TGS5042.
*2The main function of this module is to simply convert sensor output current into voltage output without temperature compensation.?
For more information on a temperature compensation circuit, refer to Application Notes for TGS5xxx or contact Figaro.


If you cannot find what you want, you can entrust ISweek to source for you. Just click:
Sourcing ServiceRecommended Products
-
AG-2 Module With Figaro’s TGS26 Series Sensors
-
Equipped With CH-A3 Catalytic Combustion Methane Sensor Module (CH4)
-
Equipped with TGS6814 Catalytic combustion methane sensor module (CH4)
-
TGS5042 Electrochemical Carbon Monoxide sensor module (CO)
-
Equipped with TGS5141 electrochemical Carbon monoxide sensor module
-
AG-4 module with alphaA series sensors
-
AG-4 module with alphaB series sensors
-
Equipped with KE-25LF Battery lead-free oxygen sensor module (O2)
-
Equipped with CO-BF CO electrochemical carbon monoxide sensor module
-
Equipped with British CO-AM electrochemical carbon monoxide sensor module


