O2 oxygen sensor Evaluation Module for TGS4260 - EM4260
Converts sensor output current to voltage output
Stable operation with noise control circuit
Compact design
?
- Model Number: EM4260
- Quantity:
- - +
Product Specification
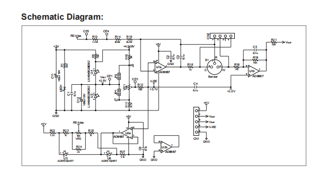
O2 oxygen sensor Evaluation Module for TGS4260 EM4260?Description:
The EM4260 evaluation module is designed to perform?the testing and evaluation of the potentiostatic electrolysistype oxygen sensor TGS4260. Output voltage (VOUT)?from the module corresponding to oxygen concentration?simplifies and facilitates evaluation of the characteristics?of the TGS4260 sensor.
The output current generated from the TGS4260 sensor (*1)?corresponding to oxygen concentration is converted into output?voltage. A linear relationship exists between output voltage and?oxygen concentration within the range defined as the specifications.?By measuring in advance the output voltage in ambient air of 20.9?vol.% O2 or in known oxygen concentration, oxygen concentration?can be calculated from the measured output voltage values. (*2)
*1 For more detailed of the specifications of TGS4260 sensor, refer?to Product Information for TGS4260.*2 The main function of this module is to simply convert sensor?output current into voltage output without temperature compensation.
If you cannot find what you want, you can entrust ISweek to source for you. Just click:
Sourcing ServiceRecommended Products
-
AG-2 Module With Figaro’s TGS26 Series Sensors
-
Equipped With CH-A3 Catalytic Combustion Methane Sensor Module (CH4)
-
Equipped with TGS6814 Catalytic combustion methane sensor module (CH4)
-
TGS5042 Electrochemical Carbon Monoxide sensor module (CO)
-
Equipped with TGS5141 electrochemical Carbon monoxide sensor module
-
AG-4 module with alphaA series sensors
-
AG-4 module with alphaB series sensors
-
Equipped with KE-25LF Battery lead-free oxygen sensor module (O2)
-
Equipped with CO-BF CO electrochemical carbon monoxide sensor module
-
Equipped with British CO-AM electrochemical carbon monoxide sensor module


